DC/DC降压型
单通道直流马达驱动
FLASH,OTP芯片订制
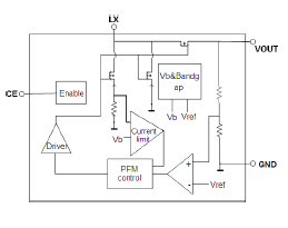
DCDC升压芯片
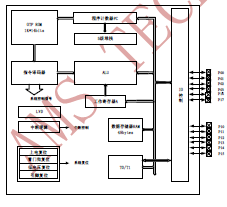
从产品需求着手,定义产品规格书、芯片设计、流片封装、芯片测试,以及最终芯片产品参考设计和整体解决方案。 公司基于低功耗MCU平台,为行业用户定制了多款SoC芯片。